返回首页

微信

关注官方微信

|
公众号

关注官方公众号

行业动态
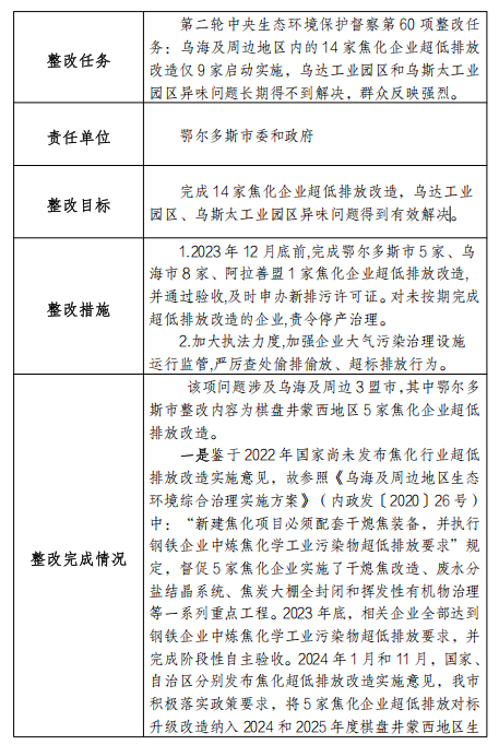
鄂尔多斯市完成14家焦化企业超低排放改造

发布日期:2026-03-23

 来源:鄂尔多斯市生态环境局
摘要:第二轮中央生态环境保护督察第60项整改任务已整改完成,并通过验收,拟按程序实施销号

第二轮中央生态环境保护督察第60项整改任务已整改完成,并通过验收,拟按程序实施销号。根据《内蒙古自治区落实中央生态环境保护督察整改任务验收销号办法》有关要求,现将该项问题整改情况予以公示,公示期为2026年3月20日至4月2日。

联系电话:0477-5118169

邮寄地址:鄂尔多斯市朝阳街与富民路交汇处东南角鄂尔多斯市生态环境局614室