 
          关注官方微信
 
          关注官方公众号
发布日期:2025-03-25
 
          各省、自治区、直辖市及计划单列市、新疆生产建设兵团发展改革委,长三角生态绿色一体化发展示范区执委会:
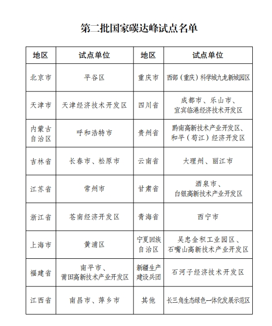
为落实国务院《2030年前碳达峰行动方案》(国发〔2021〕23号)有关部署,按照《国家碳达峰试点建设方案》(发改环资〔2023〕1409号)工作安排,经试点单位自愿申报、省级发展改革委推荐、省级人民政府审核、国家发展改革委复核,确定第二批27个国家碳达峰试点,现予公布,并就有关事项通知如下:
一、有关地区发展改革委要高度重视、周密部署、扎实推进国家碳达峰试点建设。各试点城市和园区要切实履行主体责任,把碳达峰试点建设作为加紧本地区经济社会发展全面绿色转型的关键抓手,统筹谋划重点任务、研究推出改革举措、扎实推进重大项目。
二、各试点城市和园区要按照《国家碳达峰试点建设方案》及《碳达峰试点实施方案编制指南》部署要求,结合自身实际科学编制试点实施方案。有关地区发展改革部门要组织专业力量,对试点实施方案编制工作给予指导和支持。
三、有关地区发展改革委对本地区试点城市和园区实施方案进行审核后,于2025年4月25日前报送国家发展改革委(环资司)。我们将组织有关方面对各试点实施方案进行审核,并反馈有关修改意见。
国家发展改革委办公厅
2025年3月15日
			