截至3月18日9点30分,黑色期货市场各品种全部上涨,焦煤涨超1%,螺纹钢、热卷、铁矿石、焦炭、硅铁、锰硅上涨。

热点:伊朗新任最高领袖穆杰塔巴·哈梅内伊在外事会议上否决了与美国“缓和紧张关系或实现和平”的提议,驳回了由两国中间方向伊朗外交部转交的提案。并表示美国和以色列必须被击败并支付赔偿。
数据:3月9日-15日期间,澳大利亚、巴西七个主要港口铁矿石库存总量1312.6万吨,环比下降5.3万吨,库存规模小幅回落。当前库存量仍略高于年初以来的平均水平。

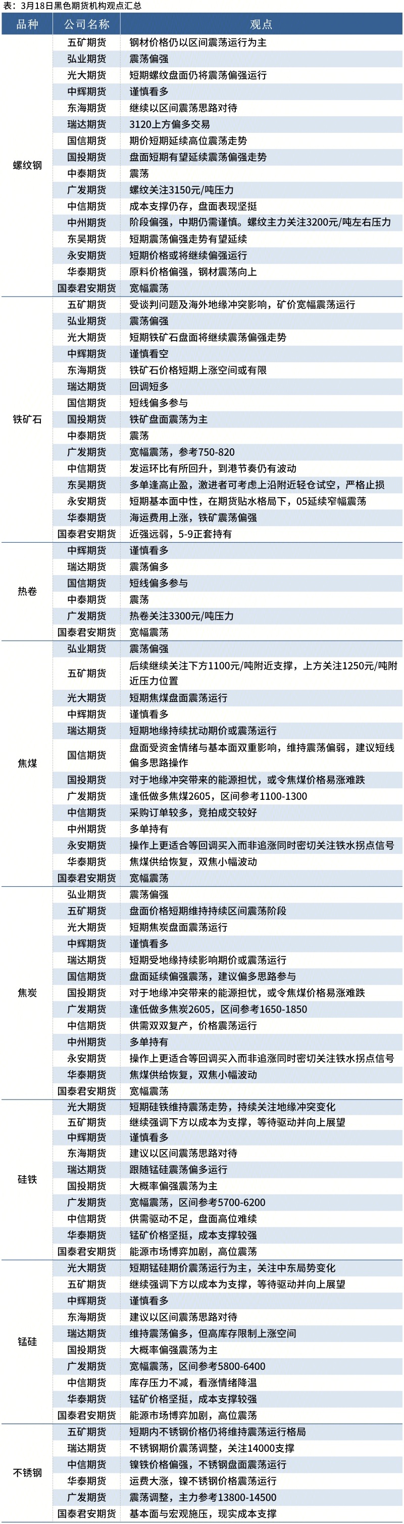
据Mysteel统计3月18日16家期货机构操作策略,其中多数机构料螺纹钢震荡运行,铁矿石震荡运行。具体汇总内容如下:
