返回首页
微信
关注官方微信
|
公众号
关注官方公众号
网站首页
关于协会
新闻中心
市场行情
冶金信息
协会新闻
协会工作
网站首页
关于协会
新闻中心
市场行情
冶金信息
协会新闻
协会工作
行业动态
当前位置:
主页
/
新闻中心
/
行业新闻
/
2026年2月主要冶金产品进出口快报
发布日期:2026-03-11
来源:中国钢铁工业协会
摘要:2026年2月主要冶金产品进出口快报
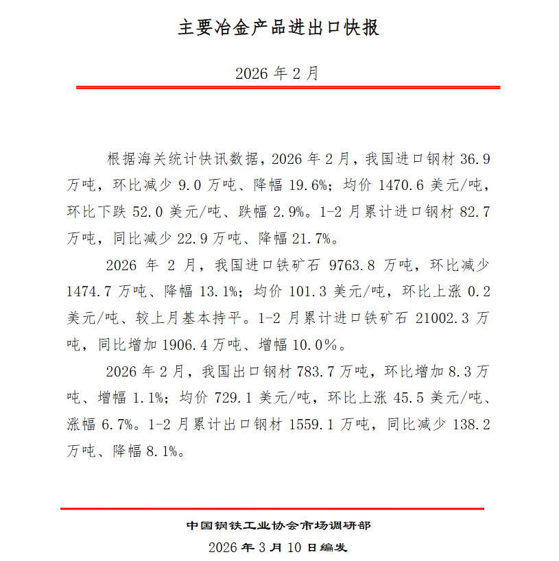
2026年2月主要冶金产品进出口快报
上一篇:
鞍钢研发的冷冲压桥壳用钢顺利通过一汽认证
下一篇:
东海期货:铁矿石延续偏强走势